直流電的品質好不好, 主要看紋波的數據, 現在來測一下昨天復刻的板子, 結果界於20MV-30MV, 這個結果其實算不錯, 也讓AI稱讚了一把, 畢竟是DIY嘛,
專業的医療儀器尤其對這紋波要求很高, 至少要在20MV以下, 一般電器則需要在20-40MV內, 所以我做的也算能安心用了吧…
如果你的設備能正常使用, 但時不時有莫名開關機現象,或數據測量不精準, 多半就可能與這電源品質有關, 紋波變大不合格..
可參考以下抖音的影片說明:
6.41 复制打开抖音,看看【衡丽电子的作品】第五十七集︱《3分钟搞懂:电源纹波超标,为啥能让设… https://v.douyin.com/6E8KW2p24Pw/ 08/15 q@E.Hi zte:/

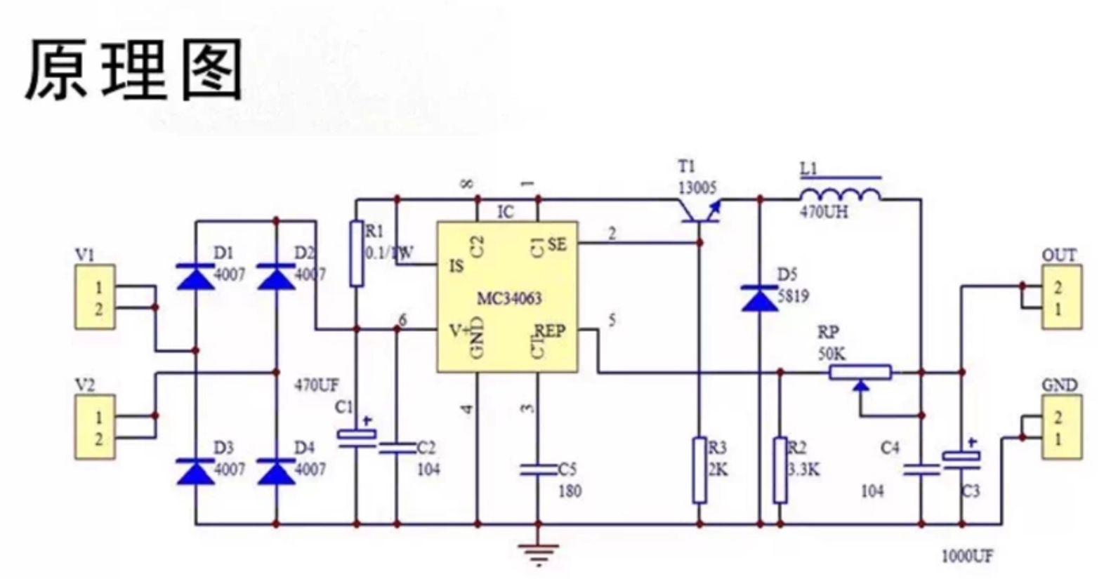
附上原理圖, 這是當初買的那迷你板賣家放的, 不想自己焊又想要用的可以參考這個我當初買的URL, 賣價: 7.5塊人民幣
自己DIY時要注意它這圖上RP的第三腳在左邊靠R2這邊.
